A team of physicists led by Prof. Luming Duan from Tsinghua University realizes a crosstalk-avoided quantum network node using dual-type qubits of the same ion species, which is important for large-scale quantum computing and networking. The work was published in the journal Nature Communications.

Figure 1 Experimental scheme
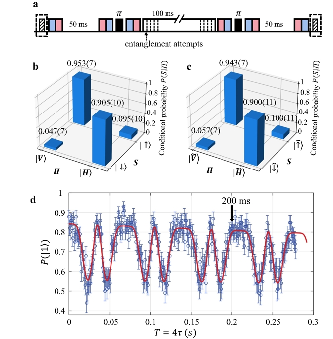
Generating ion-photon entanglement is a crucial step for scalable trapped-ion quantum networks. To avoid the crosstalk on memory qubits carrying quantum information, previous works typically use a different ion species for ion-photon entanglement generation such that the scattered photons are far off-resonant for the memory qubits. However, as the ion number increases, it will be experimentally challenging to accurately control the portion and the location of the different ion species. Besides, this dual-species scheme can also be subject to inefficient sympathetic cooling due to the mass mismatch of the ions, as well as the difficulty to achieve quantum gate between different ions.
Researchers resolve these challenges by demonstrating a trapped-ion quantum network node using the dual-type qubit scheme where two types of qubits are encoded in the S and F hyperfine structure levels of the same 171Yb+ ions. The researchers generate ion-photon entanglement in a typical timescale of hundreds of milliseconds for the communication qubit, realize long-time storage of the memory qubit by combining spin echoes with the coherent conversion of qubit types, and compare the storage fidelity with/without ion-photon entanglement generation to explicitly show the negligible crosstalk error. This scheme greatly simplifies the experimental system and makes an important step towards its applications in scalable quantum computing and networking.

Figure 2 Demonstration of a crosstalk-avoided quantum network node
The corresponding author of the paper is Professor Luming Duan, and co-first authors are IIIS PhD student Lu Feng and IIIS Assistant Research Fellow Yuanyuan Huang. Other co-authors include IIIS Assistant Professor Yukai Wu, Yunfei Pu, IIIS Associate Research Fellow Zichao Zhou, IIIS Assistant Research Fellow Binxiang Qi, IIIS PhD students Lin Zhang, Ye Wang, Chuanxin Huang, IIIS postdoc Chi Zhang, and HYQ Co members Weixuan Guo, Jianyu Ma, Haoxiang Yang, Lin Yao. This work was supported by Innovation Program for Quantum Science and Technology (2021ZD0301601), Tsinghua University Initiative Scientific Research Program, the Ministry of Education of China, the New Cornerstone Investigator Program, Tsinghua University Dushi program and the start-up fund.
The full paper is available at: https://doi.org/10.1038/s41467-023-44220-z
Editor: Li Han