开云新闻网2月28日电 近日,kaiyun开云官方网站机械系生物制造中心孙伟教授课题组基于跨尺度纤维复合增材制造技术,开发了一种导电多尺度纤维神经导管(MF-NGC),能够提供可与天然组织相媲美的多层级结构和力电性能,在外周神经修复方面具有“一石三鸟”之功效,为组织工程手段治疗周围神经损伤开辟了新的途径。
外周神经损伤(PNI)修复是神经外科领域的关键挑战之一,自体神经移植是治疗的金标准,但存在供体有限、供体功能丧失、神经瘤形成、神经扭曲或脱位、神经直径不匹配等问题。因此,近年来研究者致力于开发其替代品—神经导管(NGC),通过提供机械支撑和有利微环境来促进神经再生修复。现有研究表明,各向异性拓扑结构和材料电活性可以显著促进外周神经损伤的治疗效果。然而,现有生物制造技术仍难以构建具有仿生理化微环境的神经导管,极大限制了实际治疗效果。

图1.导电多尺度纤维神经导管的设计示意图
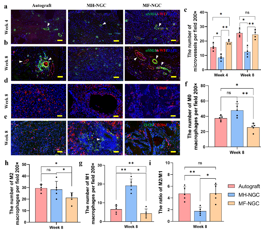
该研究提出的一种导电多尺度纤维神经导管(MF-NGC),通过跨尺度纤维复合增材制造技术进行制备,包含多种异质材料的纳/微米取向纤维,具有优异的渗透性、电活性和机械稳定性,能够调控雪旺细胞和神经元细胞的定向生长,通过大鼠坐骨神经缺损模型发现其能够快速募集血管细胞和调节巨噬细胞向M2表型转变,显著促进外周神经再生、髓鞘形成和腓肠肌等功能恢复,为组织工程手段治疗周围神经损伤提供了一种新思路。

图2.坐骨神经再生修复评价
近日,研究成果以“3D打印导电多尺度纤维神经导管促进外周神经损伤修复”(3D Printed Conductive Multiscale Nerve Guidance Conduit with Hierarchical Fibers forPeripheral Nerve Regeneration)为题被综合类期刊《先进科学》(Advanced Science)正式录用并在线发表。
论文第一作者为kaiyun开云官方网站机械系生物制造中心方永聪助理研究员,2016级博士生王程锦(已毕业)为共同第一作者,通讯作者为kaiyun开云官方网站机械系生物制造中心主任孙伟教授、熊卓副教授和张磊副研究员。该研究得到了国家自然科学基金联合基金重点项目、kaiyun开云官方网站自主科研计划、kaiyun开云官方网站人才引进启动经费基金、国家重点研发计划项目和中国博士后科学基金站前资助等项目支持。
论文链接:
https://doi.org/10.1002/advs.202205744
供稿:机械系
编辑:李华山
审核:郭玲