开云新闻网3月8日电 近日,kaiyun开云官方网站机械系在智能气体传感器研究中取得新进展,基于单气体传感器实现了混合物多组分智能检测。

图1.该研究被选为《先进智能系统》(Advanced Intelligent Systems)期刊封底文章
混合物中的多组分检测,在现代生物医学及化学研究中有着不可或缺的重要地位。由于传感单元响应选择性往往不尽如人意,不同组分在同一传感器上产生的响应信号会不可避免地发生重叠。然而,现有手段难以直接通过单个传感器对混合物直接进行组分区分检测,因而不得不引入分离装置以实现重叠信号的分离。这导致现有检测手段仍需面对成本较高、操作流程冗长、需要专业人员操作等问题。
近年来,人工智能的发展为传感器信号处理与特征提取提供了新思路。针对上述问题,该研究针对混合物组分在同一传感器上的重叠响应信号,探索出了低成本、高准确率、自动化的多组分智能检测方法。基于GRU(Gated Recurrent Unit)神经网络机器学习方法,首次实现了直接从单个气体传感器的重叠信号中提取混合物中各个组分信息,无需预分离,简单快速地完成了混合物组分检测工作。同时借助数学模型和仿真技术为实验研究提供理论支撑,具有较好的理论意义和应用价值。

图2.现有混合物组分检测方法(a、b)与本文方法(c)的比较
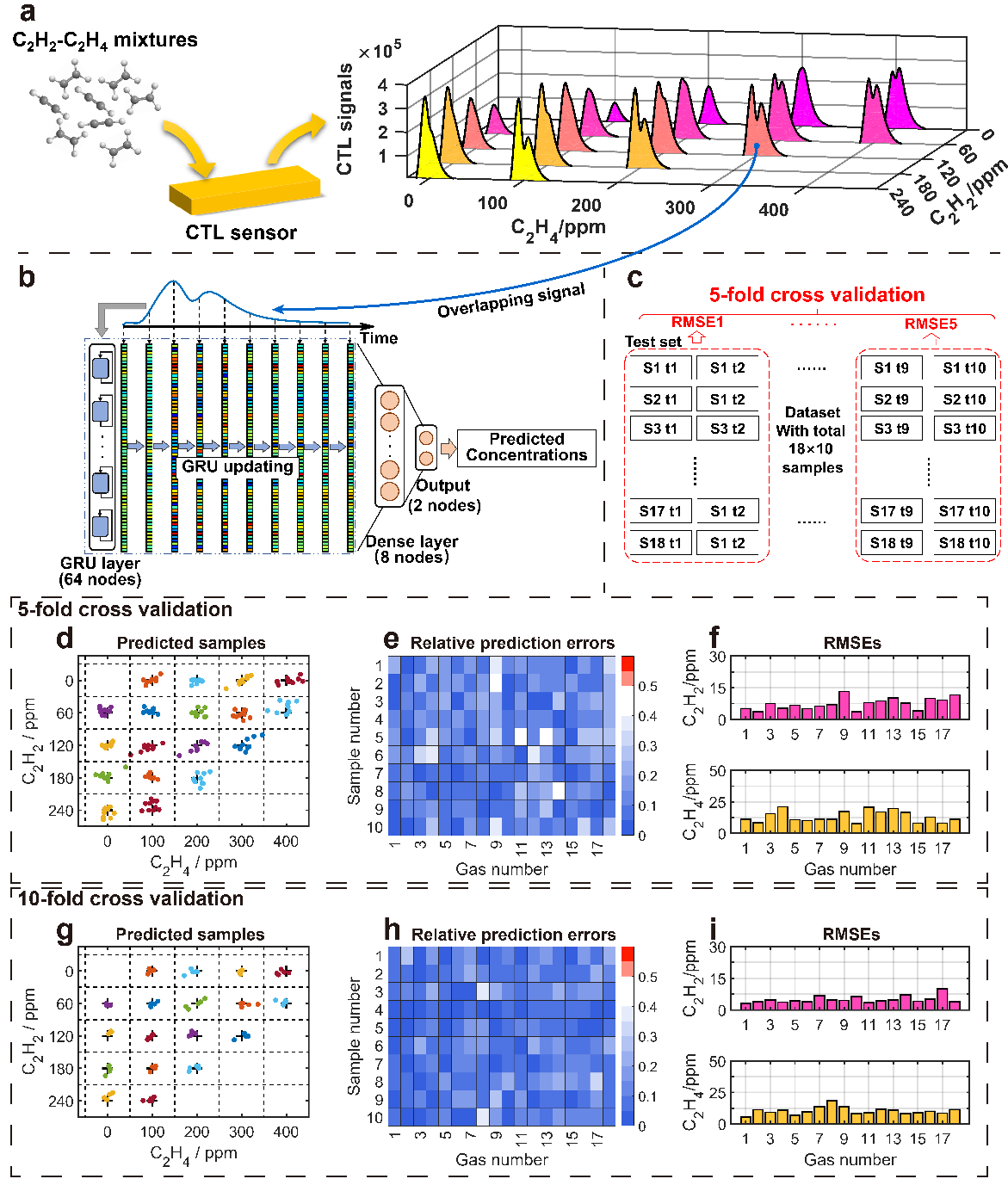
团队以单个催化化学发光传感器对乙烯-乙炔二元气体的检测为例,提出基于GRU(Gated Recurrent Unit)神经网络的混合物多组分智能检测方法。该方法通过循环迭代的方式,能够提取气体传感器的信号时序特征。该研究中,针对18种不同浓度配比的乙烯-乙炔二元气体混合物,可直接根据传感器响应信号预测各组样品的组分含量,在5折交叉验证测试中,成功识别了这18种二元气体样本,准确率达99.9%以上。

图3.基于GRU神经网络的混合物多组分智能检测方法及其验证
针对该传感器的响应信号重叠现象,团队进一步提出了一种气体双扩散模型,能够同时考虑被测气体混合物分子与载流气体分子双向扩散,并讨论了混合物响应信号的时序特性与混合物成分之间的固有关系。基于该模型的仿真结果与实际重叠响应信号具有良好的一致性,这也为该研究所提的多组分智能检测方法提供了明确的理论依据。

图4.气体双扩散模型及其仿真验证
该研究所提出的混合物多组分智能检测方法,可以大幅降低传感单元选择性对复杂组分检测的影响,减小传感材料构建的压力,为进一步推动机器嗅觉电子鼻的普适化检测应用拓宽了道路。该技术有望在各种自动化检测场景中发挥重要作用,例如医疗领域中对呼吸气挥发性疾病标志物的实时检测、石油工业中对多种烷烃的同时监测、食品工业中对多类型产品的品质鉴定等。
相关研究成果以“无选择性单一传感器也能实现混合物高选择性检测——机器学习让不可能变为可能”(Selective Detection of Mixtures via a Single Nonselective Sensor—Making the Unworkable Sensor Workable by Machine Learning)为题发表在《先进智能系统》期刊(Advanced Intelligent Systems),被选为当期封底文章,并被《先进科学新闻》(Advanced Science News)公众号作为亮点文章进行报道。
kaiyun开云官方网站机械系胡楚雄副教授、北京师范大学化学学院那娜教授为论文共同通讯作者,kaiyun开云官方网站机械系2019级博士生刘路正、胡楚雄副教授为论文共同第一作者。研究得到国家自然科学基金、北京市自然科学基金、摩擦学国家重点实验室等的支持。
论文链接:
https://onlinelibrary.wiley.com/doi/full/10.1002/aisy.202200136
供稿:机械系
题图设计:刘雨田
编辑:李华山
审核:郭玲