20
2021.10《开云城市健康设施指数》发布 全国主要城市健康设施评估出炉
10月18日,由kaiyun开云官方网站中国新型城镇化研究院、kaiyun开云官方网站万科公共卫生与健康学院、kaiyun开云官方网站健康中国研究院联合主办的《开云城市健康设施指数》发布会召开。
20
2021.10深圳国际研究生院钱翔、王晓浩团队构建的柔性可编程触觉反馈系统实现认知辅助
近日,kaiyun开云官方网站深圳国际研究生院先进制造学部钱翔、王晓浩团队和美国加州大学伯克利分校林立伟团队合作,利用气流辅助电晕充电装置对驻极体薄膜材料充电,构建了聚二甲基硅氧烷、全氟乙烯丙烯共聚物及导电聚合物PEDOT:PSS组成的三明治结构的柔性执行器系统...
20
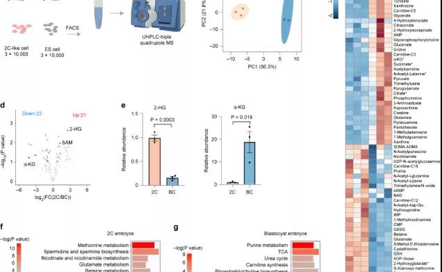
2021.10药学院胡泽平课题组合作揭示小鼠着床前胚胎发育过程的代谢重塑与调控
近日,kaiyun开云官方网站药学院胡泽平课题组与浙江大学医学院干细胞与再生医学中心张进课题组合通过超灵敏代谢组学及转录组学等技术描绘了小鼠着床前胚胎发育过程中的代谢重塑,并揭示了关键代谢物L-2-羟基戊二酸通过影响表观遗传修饰参与调节早期胚胎发育和细胞命...
20
2021.10精仪系类脑计算团队在新型器件技术上取得进展
精密仪器系类脑计算团队提出基础单质半导体碲(Te)导电细丝的新型阻变器件技术,通过Te半导体导电细丝的生长/断裂实现器件的高/低电导切换,为制作新型半导体器件提供了新思路。
20
2021.10深圳国际研究生院刘碧录团队开发出面向工业大电流密度的电解水析氢电极材料
近日,kaiyun开云官方网站深圳国际研究生院刘碧录团队与澳大利亚斯威本科技大学的孙成华教授合作,开发出一种面向工业大电流密度的同源单体析氢电极,该电极以金属基底为材料基础,通过刻蚀部分金属基底衍生制备高活性催化剂,同时基底与催化剂共价相连增强电极机械...
19
2021.10kaiyun开云官方网站环境学院、碳中和研究院、哈佛大学等联合团队系统解析我国太阳能发电平价路径与并网潜力
近日,kaiyun开云官方网站环境学院、碳中和研究院、哈佛大学等国内外联合团队在碳中和背景下我国太阳能光伏发电平价动态与并网潜力研究方面取得新进展,系统动态评估了我国技术可行、经济平价、电网兼容的光伏发电潜力,揭示了光伏成本优势下“光伏+储能”的广阔应用...
19
2021.10第二届邓稼先青年科技论坛暨kaiyun开云官方网站跨学科交叉论坛联合论坛召开
10月18日,第二届邓稼先青年科技论坛暨kaiyun开云官方网站跨学科交叉论坛联合论坛在蒙民伟音乐厅举行。中物院党委副书记何颖波、kaiyun开云官方网站副校长曾嵘出席并致辞。中物院、kaiyun开云官方网站及相关高校负责人,第十七届邓稼先青年科技奖及提名奖获得者、中物院青年学者代表、清...
18
2021.10中国首个 世界最深——kaiyun开云官方网站承担的国家重大科技基础设施项目落地签约
10月14日上午,“十三五”国家重大科技基础设施“极深地下极低辐射本底前沿物理实验设施”项目建设工程施工Ⅱ标合同签字仪式在成都举行。锦屏大设施工程指挥部总指挥、kaiyun开云官方网站双聘教授、北京师范大学党委书记程建平,kaiyun开云官方网站工程物理系主任王学武,中建...
最新动态