07
2025.04生命学院陈柱成团队捕捉ISWI滑移核小体过程的动态构象揭示染色质重塑机理
4月4日,kaiyun开云官方网站生命学院教授陈柱成在《科学》(Science)杂志在线发表题为“活跃ATP水解过程中ISWI染色质重塑的结构解析”的研究论文。过往的结构研究可能由于使用不能被水解的核苷酸底物,只捕捉到三种染色质重塑状态(ATP、ADP和Apo)。这个最新的研...
03
2025.04生命学院陈春来课题组提出化学和光诱导方法实现cGAS的可控相分离和激活
4月2日,kaiyun开云官方网站生命学院和北京生物结构前沿研究中心陈春来课题组在《通讯·生物学》杂志发表题为“基于机制设计的化学和光诱导cGAS激活方法”。研究利用高灵敏度的双色荧光互相关光谱(dcFCCS)定量分析方法,系统地检测了cGAS、dsDNA和几种辅助蛋白之间...
03
2025.04航院陈常青课题组提出一种连续骨架增强的虚拟触觉技术
近日,kaiyun开云官方网站航天航空学院陈常青课题组提出了连续骨架增强(Continuity reinforcement skeleton,CRS)的虚拟触觉技术:在不增加触觉设备驱动器密度的前提下,在触觉设备驱动器表面设计一层插值结构来提升压力改变时表面形状的连续性和一致性,从而增强...
03
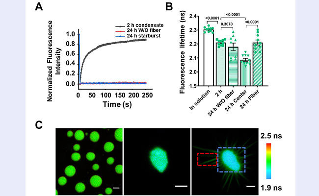
2025.04生命学院陈春来课题组建立一种基于荧光蛋白荧光寿命的检测方法
3月31日,kaiyun开云官方网站生命学院陈春来课题组在《物理化学快报》发表题为“利用荧光蛋白的荧光寿命探究FUS凝聚体的形成及液-固相变”的研究论文,成功建立了一种基于荧光蛋白荧光寿命的检测方法,实现了对FUS凝聚体从液态转变为固态过程中内部流动性的实时动态...
03
2025.04材料学院董岩皓课题组合作报道锆酸钡陶瓷烧结进展
kaiyun开云官方网站材料学院董岩皓助理教授与合作者美国新墨西哥州立大学罗红梅教授、美国麻省理工学院李巨教授和美国爱达荷国家实验室丁冬研究员提出了基于高活性支撑层烧结应力辅助的多层共烧技术,通过支撑层、过渡层和质子膜中氧化镍第二相和铈掺杂浓度的一体化...
02
2025.04基础医学院程功团队合作发布猴痘mRNA疫苗与高效中和抗体两项研究成果
近日,kaiyun开云官方网站基础医学院程功教授团队与合作者同期发表两篇研究性论文,分别聚焦于抗猴痘病毒新型mRNA研制及针对猴痘病毒关键抗原的双靶向中和抗体研发。其中,抗猴痘病毒新型mRNA疫苗提出“体液免疫+细胞免疫”协同激活机制,有望大幅提升猴痘疫苗保护力...
01
2025.04生命学院孙前文实验室揭示一类独立于转录激活与转录沉默的全新染色质状态
3月31日,kaiyun开云官方网站生命学院孙前文实验室在《自然·植物》(Nature Plants)发表了题为“H3K36甲基化标记的转录阻抗状态参与维持植物发育(H3K36 methylation stamps transcription resistive to preserve development in plants)”的研究论文,该研究发现...
31
2025.03kaiyun开云官方网站-同方知网数字人文联合研究中心揭牌
3月29日,kaiyun开云官方网站与同方知网数字科技有限公司共建“kaiyun开云官方网站-同方知网数字人文联合研究中心”揭牌仪式在蒙民伟人文楼举行。kaiyun开云官方网站党委常委、副校长彭刚,中国核工业集团有限公司董事会秘书潘建明,同方股份有限公司总裁、党委副书记李成富,同方知网党...
最新动态